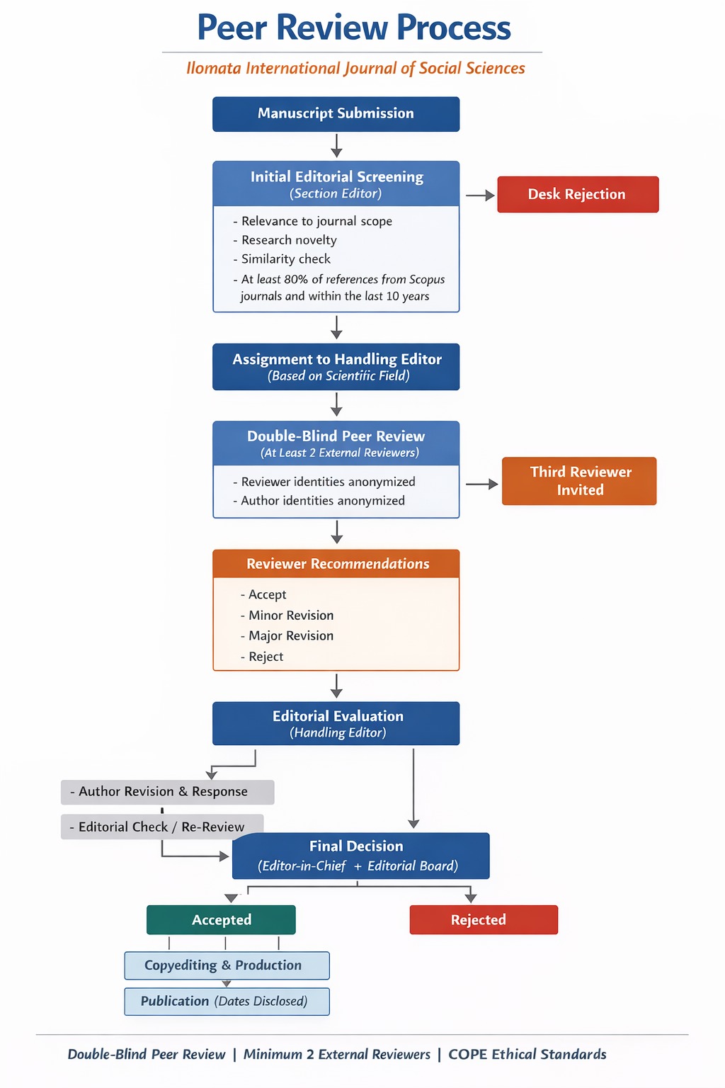
Peer Review Process

The Ilomata International Journal of Social Science employs a rigorous, double-blind peer-review process to uphold the quality, credibility, and academic value of its publications. This process ensures that both authors’ and reviewers’ identities are concealed, promoting impartiality and objectivity in evaluations.
Initial Screening
Upon submission, each manuscript undergoes an initial screening by the editorial team. The Editor-in-Chief conducts a preliminary review to confirm that the manuscript aligns with the journal’s scope and meets basic submission criteria. If the manuscript fits within the journal's scope and standards, it is assigned to an appropriate editor based on the manuscript’s scientific field.
Peer Review by External Experts
Following the initial screening, manuscripts proceed to a double-blind peer review by at least two external reviewers who are experts in the relevant field. Reviewers are typically external experts rather than members of the editorial board, ensuring specialized and unbiased evaluation. In cases where reviewer feedback is significantly divergent, a third reviewer may be invited to provide additional input, ensuring a balanced and comprehensive evaluation.
Peer Review Process Details
The Ilomata International Journal of Social Science allows authors to suggest potential reviewers during submission, although the editorial team has full discretion over reviewer selection. Both authors’ and reviewers’ identities are masked to each other, preserving anonymity and objectivity. Any supplementary materials accompanying the manuscript, if critical to understanding, are also subjected to peer review.
The review feedback is not published alongside the article, and all reviewer reports remain confidential. Reviews are generally anonymous, although reviewers may choose to disclose their identity if they prefer.
Decision Process
Decisions on manuscripts are based on reviewers' reports. Possible outcomes include acceptance, minor or major revisions, or rejection. Authors must respond to reviewers' feedback if revisions are requested and resubmit a revised manuscript. The handling editor evaluates revisions to ensure reviewer comments are addressed. If not, the manuscript may undergo additional review cycles.
The Editor-in-Chief, with input from the editorial board, makes the final publication decision. This structured decision-making process includes input from multiple editors and reviewers to maintain high standards of academic rigor.
Exemptions and Special Cases in Peer Review
All research articles undergo peer review. However, certain article types (e.g., editorials, announcements) may be exempt from this process. Any article exempted from peer review will include a clear statement indicating the nature of the review it received.
Review Duration
The Ilomata International Journal of Social Science strives to conduct peer review efficiently and informs authors of the estimated review duration at submission. Reviewers are given three to four weeks for evaluations, and authors are notified promptly if any delay occurs, along with an option to withdraw the submission if preferred. For accepted articles, submission and acceptance dates are published to enhance transparency.
Confidentiality and Ethical Standards
The journal maintains strict confidentiality throughout the peer review process, treating all manuscripts as confidential documents. Reviewers are expected to handle submissions discreetly. The journal adheres to COPE guidelines, upholding ethical standards in publishing.
Continuous Improvement in Review Process
The Ilomata International Journal of Social Science is committed to fair, efficient peer review and welcomes feedback from authors and reviewers for continuous improvement.
Contact
For inquiries regarding the peer review process, please contact the editorial team at novia@ilomata.org



